Feeling intimidated by the concept of marketing automation? In this guide, we’re breaking down the typical marketing automation strategy and the steps you need to take to create one.
It’s surprising that only 51% of companies across various industries use marketing automation. In the SaaS industry, the adoption rate is much higher than the average (it’s at 58%). But considering how advanced technology currently is, that’s still a small number.
We can only think of two reasons for this.
Don’t wait for the muse. Apply this step-by-step method to write high-performing email campaigns in hours, not weeks.
Reason 1. Many companies feel uncertain about what ROI marketing automation might deliver
You might have a general idea of the benefits of marketing automation: it can help improve message targeting, customer experience, quality of leads, and overall marketing productivity.
But perhaps you just don’t know what to expect from it?
Here are some numbers that may help change your mind:
- 63% of companies using marketing automation outperform competitors.
- Sales productivity increases by 14.5% after using marketing automation.
- Marketing automation reduced marketing overhead by 12.2%.
- Using chatbots can help save up to 30% of customer support costs.
- Automating social media posts and ads can save you more than 6 hours per week.
Reason 2. Companies lack insight to implement marketing automation properly
Marketing automation can be confusing. This is especially true with the overwhelming number of tools and the sheer number of aspects of marketing that you could automate.
But when you have a clear goal in mind, you can start implementing strategies that can skyrocket your marketing productivity. Or if we put it in the Pareto principle terms, you can easily implement 20% of marketing automation strategies that give 80% of the results.
In this article, we’ll discuss the fundamental SaaS marketing automation strategies and we’ll also look at what tools you could use to implement them.
But first, let’s review some of the basic concepts.
What marketing automation is (and what it is not)
Marketing automation uses tools and technologies to automate repetitive tasks that would otherwise demand resources.
Marketing automation tools help perform these tasks efficiently, with minimal human involvement which also minimizes the possibility of human errors:
- Email marketing
- User onboarding
- Market research
- Social media scheduling and posting
- Email outreach and sales
- Lead generation
- Lead scoring
- Lead nurturing
- Analytics, and more.
So what isn’t marketing automation?
In our earlier definition of marketing automation, we used the word “efficiently.” That’s because marketing automation only helps with efficiency.
Many people think of marketing automation as something more than it is, or sometimes even less than it is. Let’s clear out some common misconceptions before moving on to the strategies:
1. Without a clear business strategy, marketing automation won’t help overcome problems with marketing or sales.
Marketing automation helps scale marketing operations efficiently and fast. That’s it. It doesn’t have any direct effect on sales or marketing effectiveness.
For example, you can send a cold outreach campaign to five hundred leads in your target audience. Email automation will help you do this quickly and efficiently, but the ultimate results will be the same as if you send each email by hand. Your success will be determined by the email copy, product-market fit, relevance, context, etc.
As you see, marketing automation helps with efficiency but it doesn’t guarantee you better results without improving other factors.. But in the earlier example, you can gather data and see analytics to pinpoint why and where the slowdowns are happening.
2. Marketing automation is not a strategy to generate leads
Again, automation is automation, not strategy. It can make your chatbot ask website visitors’ names and emails after they’ve been on the site for 30 seconds, which will help you collect leads. However, the strategy part — setting up the chatbot and bringing traffic to the website — will be your job.
3. It is not a strategy to blast tons of emails either
The first thing that comes to most people’s minds when they hear “marketing automation” is sending mass emails.
If you blast tons of irrelevant emails, especially unsolicitedly, you won’t achieve anything except for high bounce rates and bad email reputation. In other words, your future emails will land in the receivers’ spam folder, or your account will get blocked.
The proper use of automation is in sending personalized messages at scale.
4. Marketing automation doesn’t focus on just the email channel
Another common misconception is that people confuse marketing automation for email automation.
Email marketing is a part of it, but you can use marketing automation in many channels. You can also automate:
- Push notifications
- In-app messages
- Chatbots
- Behavioral-based messages
- Social media messages
- SMS, and more.
Which SaaS companies can benefit from marketing automation the most?
Though it might seem marketing automation is great for SaaS companies of all sizes, for some of them, it just doesn’t make sense to automate everything.
Broadly put, the higher the average customer value (ACV), the lower the automation needed.
For example, you exclusively serve enterprises or government organizations. In that case, it’s futile to automate marketing because most of your deals will likely happen on the call or during in-person meetings. For instance, DataWalk — a data analytics company targeting the military and government organizations — will likely be bidding to win contracts rather than capturing leads through a chatbot.
Therefore, in such a scenario, an investment in a sales team would be better compared to implementing automation.
On the other hand, the lower the ACV, the more automation you need.
Let’s say you sell a 99 cent SaaS app on the app store. In such a case, you literally can’t afford to have a salesperson pick up the phone to call a lead or type a personal email to each customer. In this case, marketing automation is of utmost importance.
Overall, ask yourself: “Will sending personalized marketing campaigns at scale to a relevant target audience help uplift our bottom line?” If the answer is yes, then your SaaS company can benefit from marketing automation.
What to use marketing automation for?
But what exactly and how can we use marketing automation? Let’s look at different use cases of marketing automation and tools you can use to make them happen.
You can also read more about our big list of the best SaaS marketing automation tools where we describe other tools not included in this list.
1. Lead intelligence
Lead intelligence is about gathering needed information about leads or prospects. The more information you have, the better the campaigns you can create down the line.
Lead intelligence can include data like:
- Company name
- Company’s industry vertical
- Company’s revenue
- CEO name
- Email addresses
- Phone number
- Tech stack
- Social media profiles
- Geographical data
- Firmographic data, and more.
Recommended tool: BuiltWith

BuiltWith is a goldmine for SaaS businesses looking for leads. It has a database of over 670 million websites divided across more than 53,000 technologies. Depending on your needs, you can filter and find a lead list based on the tech a company uses, the typical amount they spend on SaaS, and more.
For example, if you sell a software that integrates with Klaviyo on the Shopify platform, you can then find Shopify websites that already use Klaviyo to generate leads.
2. Cold outreach to leads
Once you have your leads — from BuiltWith or any other means — you can automate your outreach campaign and send personalized cold emails with a cold emailing tool.
Recommended tool: Mailshake

Mailshake allows you to upload your leads list and send cold emails at scale. What’s more, you can also personalize each email, automate follow-up emails, A/B test your campaigns, and do everything to make your outreach efforts effective.
3. Lead nurturing
Most users who’ll end up on your SaaS’s landing page won’t immediately subscribe to a plan.

(Source: CIO)
Initially, they’ll be at the awareness stage of a sales cycle so you’ll have to nurture them to get them interested in your SaaS, consider your SaaS, and evaluate your SaaS. You can automate that lead nurturing process by sending automated emails, business text messages, in-app messages, retargeting ads, etc.
Recommended tool: Userlist

Userlist (disclaimer: this is our app) is an email marketing automation tool specifically built for SaaS businesses. We have features to nurture leads, onboard users, trigger behavior-based emails, broadcast one-off announcements, and even send in-app messages.
Besides lead nurturing, you can use Userlist — and, by extension, marketing automation — for user onboarding, converting leads to free trial users, and converting trial users to paid users with evergreen sales campaigns.
4. Social media scheduling
Like we mentioned earlier, you can save more than 6 hours per week by scheduling your social media posts and ads.
Recommended tool: MeetEdgar

MeetEdgar lets you schedule posts for Facebook pages, Instagram feed, Instagram stories, Facebook groups, Twitter, Pinterest, LinkedIn, and LinkedIn company pages. Moreover, it reshares old content on autopilot to keep your brand in front of your customers and prospects at all times.
5. SEO
You can’t entirely automate search engine optimization (SEO). However, you can use SEO-related tools for researching, evaluating, and analyzing your and your competitors’ search engine ranking efforts instead of doing all those things manually.
Recommended tool: SEMrush

SEMRush helps you find rankable keywords, keywords your competitors rank for, efforts required to outrank them, and more. It also has tools to automate content marketing and PPC ads analysis.
Don’t wait for the muse. Apply this step-by-step method to write high-performing email campaigns in hours, not weeks.
6. Webinars
Webinars are a great way to nurture and educate your leads and customers. And you can pre-record webinars and set automation rules to automate:
- Registrations
- Reminders
- Start webinar
- End webinar
- Send a poll
- Play a video
- Show a presentation,
- Display a CTA, etc.
Recommended tool: Livestorm

Livestorm is a powerful webinar platform. With it, you can create one-off webinars and send pre-recorded demos with a fully automated webinar experience.
7. Tracking visitor behavior
You can automatically track your website visitor behavior to increase engagement and conversion rates. For example, you can see where they are clicking and try placing your most important CTA there. Data analytics consulting services can give you more insights on what data you should look at.
Recommended tool: Hotjar

Hotjar includes behavior analytics tools like heatmaps, funnel analytics, user screen recording, and more. This helps a lot in finding out what you can improve in your landing pages and websites.
8. Tracking product usage
Product usage tracking tools give insights into how users use your software, including which features they use most, which features they don’t use, how many times they open your software, etc. All these insights help you understand customer health, retention drivers, and more.
Recommended tool: MixPanel

Mixpanel helps track customers’ data across all devices and operating systems — web, Android, and iOS apps. It gives insights into active usage, engagement, conversions, drop-offs, retention drivers, customer health, and more.
9. User research and feedback
Besides passively looking at analytics, you can ask your users the essential questions they can answer best. For example, you can automatically send customer feedback surveys or user research questionnaires to all or a segment of your SaaS users to get their opinions.
Based on responses, make changes to the experience and product to increase retention and decrease churn.
Recommended tool: Refiner

Refiner is a customer feedback and survey platform for SaaS businesses. You can create and send NPS, CES, CSAT, and user surveys to your customers through email as well as through in-app popups.
10. Other lifecycle touchpoints
You can also build SaaS marketing automation workflows to:
Steps for developing your marketing automation strategy
After seeing all the above use cases of SaaS marketing automation, you’ll have a pretty solid idea of what you’re aiming for with your marketing automation strategy. Here’s a quick step-by-step guide for developing your strategy:
Step 1. Eliminate obvious repetitive tasks across all stages
If you find yourself doing something repeatedly that you think can be automated, replace it with a system.
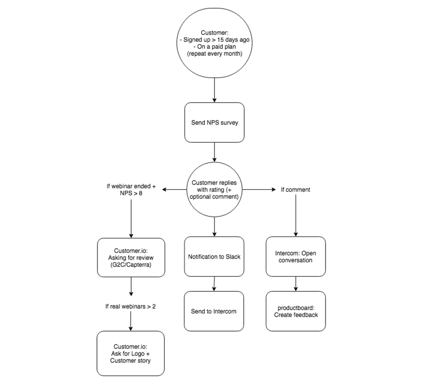
Let’s suppose your live chat agents currently ask customers to leave a review on your G2 or Capterra page after a successful customer service session. Then, you can go the Livestorm route and send an NPS survey first, and if the user gives NPS > 8, then automatically ask them to leave a review:

Step 2. Automate customer success
Ensuring a customer succeeds with your SaaS is the quickest way to retain them. And you can automate a lot of elements that lead to customer success. For example, automate:
- User onboarding with tooltips and onboarding emails.
- Customer feedback by sending surveys after a specific milestone pre-set for the specific user segment.
- Customer service by building chatbots, knowledgebase, and FAQs.
- Customer health monitoring and analytics by using a tool like Mixpanel or Akita.
- Churn-reduction campaigns by pre-setting engagement and help materials sent to users on the verge of churning as per the customer health monitoring software.
Step 3. Leverage intelligence
Use lead intelligence and lead scoring tools to find high-value sales opportunities.
For example, you sell software that integrates with Shopify. If you can find a Shopify Plus store that uses five other apps that your software can integrate with, then you can reach out knowing they’re a high-value customer that is likely to try your app as well.
Step 4. Leverage scale
Marketing automation is all about scaling marketing operations. Therefore, seek to scale whatever you mean to automate. For example, onboarding emails are highly scalable — you can automatically send them to all users.
Step 5. Improve and optimize
Marketing automation may seem like something you set on autopilot and then relax. However, you need to continually test, improve, and optimize the processes regularly for best results — be it a simple Facebook automation tool or a complex CRM.
For example, you can start by automatically sending an NPS survey after a user tests your software for 15 days. But if it doesn’t get you the desired response rate or accurate feedback, you can try sending it after the first month of usage.
And that’s it
Now that you’ve learned the basics of how to use marketing automation for your SaaS business, you can use the suggested SaaS marketing automation tools and strategies to save time, increase productivity, improve customer experience, and reduce unnecessary costs.
Good luck!
Don’t miss out on new articles. Subscribe to our newsletter and get your monthly dose of SaaS email marketing insights.



